Для магазинов авторских серебряных украшений мы разработали комплексную стратегию, охватывающую все точки взаимодействия с потребителями: маркетинг, PR и продажи. Создали подробную карту бренда с четким позиционированием и коммуникацией. Параллельно полностью обновили визуальный стиль — ключевой элемент для премиального сегмента, и создали задел для выхода на международную арену. В результате бренд смог значительно увеличить продажи и выстроить предсказуемую структуру взаимодействия с клиентами. В этом кейсе мы покажем, как комплексная работа над стратегией и сопровождением помогла создать работающую систему, которая приносит результат.
Команда проекта:
- Менеджер проекта
- Маркетолог
- Арт-директор
- Аналитик
- Дизайнер
Задача
Когда к нам обратился магазин дизайнерских серебряных украшений, ситуация была одновременно и интересной, и тревожной. Продукт востребованный: украшения ручной работы, серебро высокого качества, красивые фотосессии, удобная упаковка — всё, что ценит покупатель. Но продажи оставались непредсказуемыми. Фоновая реклама в Яндексе, на Озон и в соцсетях давала эпизодические заявки, но не формировала стабильного потока клиентов. К тому же планировался запуск нового, более дорогого продукта — золотых украшений премиум-сегмента, а значит, предстоял крайне важный момент: не просто выйти на «точку безубыточности», а построить платформу для масштабирования и будущего роста.
Проблем было много. Отсутствовало системное взаимодействие с клиентами: маркетинг, продажи, PR, лояльность — всё существовало как разрозненные элементы, без логики и связки. Контент был слабым, соцсети велись формально — без воронок и прогрева аудитории. Потенциальные клиенты просто не понимали ценность продукта и бренда.
К тому же у бизнеса не было даже примерного понимания жизненного цикла клиента и объема продаж, совершаемого постоянными покупателям. Не было представления и о конкурентах: как продают и на что делают акцент в рекламе. Все знания основывались на интуиции, а в планах был выход на международную арену.
Главная задача была понятна: создать системный маркетинг, который охватывает всё — от первого контакта до повторной покупки. Нужно было:
- выстроить карту бренда и коммуникаций, которая станет настольной инструкцией для команды;
- разработать новый визуальный стиль, который будет отражать премиальность и уникальность продукта.
И всё это — так, чтобы уже в короткой перспективе бизнес начал получать стабильный поток продаж.

Подготовка к разработке стратегии
Исследование рынка: конкуренты
Мы начали с анализа конкурентной среды, чтобы понять, как устроен рынок дизайнерских украшений и где находятся ключевые возможности для нашего клиента.
Как выяснилось, сегмент отличается высокой насыщенностью и разнообразием стратегий: есть бренды с многолетней историей и узнаваемым именем, есть молодые игроки с яркой визуальной подачей и активной работой в социальных сетях, есть мастера с сильным продуктом, но слабой коммуникацией.
Наш аудит показал, что у большинства конкурентов есть ряд общих элементов, которые формируют доверие и ценность для покупателя:
- продуманный визуальный контент — фото на моделях, красочные лукбуки, подборки коллекций на разные случаи;
- работа с лояльностью и повторными продажами — программы для подписчиков, скидки, бонусы;
- персонализированная коммуникация и удобство покупки — удобное оформление заказа, доставка, консультации по подбору;
- активное присутствие в цифровых каналах — соцсети, email-рассылки, интеграции с маркетплейсами.
Также мы убедились, что продукт у нашего клиент действительно сильный и его ценят покупатели за качество, уникальный дизайн и упаковку. Но маркетинговая и цифровая инфраструктура отстает: по большинству критериев — сайт, коммуникации, продвижение — показатели были ниже среднего, хотя отзывы и интерес к продукту демонстрировали большой потенциал.

Так, мы сделали вывод, что конкуренты задают высокую планку через визуальный контент, доверие и удобство взаимодействия, и именно здесь мы увидели пространство для эффективного позиционирования клиента.
Исследование рынка: клиенты
Дальше мы углубились в поведение и мотивацию покупателей, используя стандартные для нас методы JTBD, глубинных интервью и CJM-канвас.


Как и ожидалось, украшения для клиентов — это не просто товар, а в первую очередь эмоция и способ выразить себя. Чаще всего люди ищут украшение, чтобы порадовать других или себя, иногда — чтобы завершить образ, а иногда — просто чтобы поднять настроение. И в каждом из этих сценариев есть свои триггеры: праздник, день рождения, желание выделиться или подчеркнуть индивидуальность.
С точки зрения покупателя, ценность решения измеряется дизайном и впечатлением, которое украшение производит:
- клиенты хотят оригинальности, природных мотивов, необычных материалов;
- они обращают внимание на упаковку и на возможность подарить украшение без лишних усилий;
- отзывы и подтверждение качества создают доверие, а простота оформления заказа и доступная цена делают покупку комфортной и предсказуемой.
Мы смогли выделить основные «работы» (по JTBD), которые клиенты хотят решить с помощью украшений: создать ощущение праздника, выделиться из толпы, запомнить событие, подобрать элементы, отражающие характер и настроение. При этом в мотивации к покупке сочетались эмоциональные и практические элементы: внешнее впечатление и личное удовольствие с удобством и безопасностью покупки.

Помимо факторов выбора мы определили и факторы риска: потребители чаще всего отмечали, что боятся, что изделие придет не таким, как ожидалось, что доставка задержится и что материалы окажутся некачественными. Из-за этого появляется недоверия к маленьким производителям и онлайн-продажам без шоурума (к каким и относился наш клиент). А высокая цена отпугивает новых покупателей, потому что у них еще нет уверенности в ценности продукта.
Так мы поняли, на чем делать акцент, чтобы не только показывать преимущества нашего решения, но и развенчать сомнения и страхи.
Новое позиционирование
Все данные, собранные на этапе анализа рынка и конкурентов, легли в основу нового позиционирования Lefirel. Мы увидели, что в среде украшений ценится уникальность, но подачу продукта конкуренты строят стандартно: акцент на материале, ассортименте, скидках и бонусах. В таких условиях Lefirel выигрывает за счет эмоциональной составляющей и авторской истории.
Главной идеей нового позиционирования стали оригинальность и самовыражение. Мы сформулировали четкое УТП:
«Lefirel создает украшения, которые позволяют покупательницам выделиться, подарить радость и сохранить воспоминания»
Для каждой коллекции предполагалось разрабатывать свою историю, которая бы транслировалась через контент. Это создает не просто товар, а опыт и эмоцию.
Второй акцент сделали на личном бренде основательницы: молодой девушки, которая говорит с аудиторией напрямую, показывает процесс создания украшений, рассказывает о себе и о том, как рождаются коллекции и кто их создает — здесь же фокус на том, что это авторские, дизайнерские, уникальные изделия, а не масс-маркет.
История бренда формирует доверие и позволяет клиенту идентифицировать себя с Lefirel — это личная связь, которая становится конкурентным преимуществом: клиент чувствует себя вовлеченным.
Еще одним элементом позиционирования стал качественный сервис: точками роста стали страхи покупателей, связанные с доставкой, качеством материалов, точностью соответствия фото и описания. Мы структурировали коммуникации, объясняя гарантии, показывая упаковку, предоставляя простые контакты для связи и подчеркивая надежность — всё это формирует ощущение уверенности в покупке.

Также мы перезапустили Tone of Voice: бренд теперь создает настроение, а подарок — это не формальность, а символ радости и счастливых моментов. Бренд говорит с клиентом нежно, душевно, понимает его и помогает выражать себя.
Все эти элементы нашли отражение в ДНК бренда: Lefirel помогает самовыражаться, делает клиента заметным и креативным, создает атмосферу легкости, женственности и радости.
Это формирует не только узнаваемость, но и эмоциональную лояльность. Позиционирование задает вектор для всей дальнейшей работы: маркетинг, коммуникации, подбор визуала, оформление коллекций — всё строится на этих ключевых акцентах.

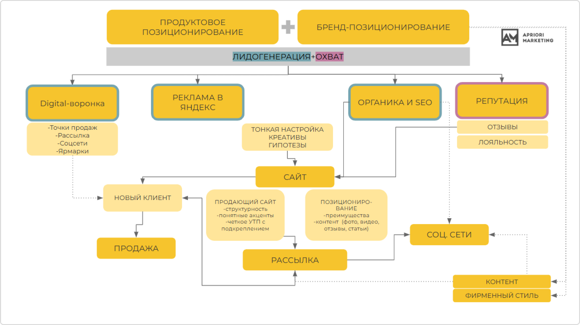
Разработка и реализация маркетинговой стратегии
Позиционирование Lefirel задало фундамент, но маркетинговая стратегия — это мост между идеей и реальными результатами. На этом этапе мы создали систему, в которой каждая деталь работает на общую цель: узнаваемость, вовлеченность и продажи.
Важно понимать: маркетинг для Lefirel — это не просто набор инструментов. Это целостная экосистема, где сайт, социальные сети, визуальная подача, PR, CRM и оптимизация процессов взаимодействуют как части одного механизма. Каждое решение здесь основано на исследованиях, на уникальности бренда и его эмоциональном посыле — и всё крутится вокруг одного: создать уникальный опыт для клиента и обеспечить предсказуемый рост продаж.
Работа с контентом
Мы подробно проработали, как Lefirel будет говорить с аудиторией: контент перестает быть просто информацией о товарах — он становится инструментом создания ценности и эмоций, отражением позиционирования.
Уделили внимание сайту — что сделать, чтобы бренд стал близким для клиентов:
- добавили раздел «О нас», который рассказывает личную историю: кто стоит за Lefirel, с чего начинали, почему выбрали именно этот путь;
- «связали» друг с другом баннеры и страницы: короткие истории о каждой коллекции задают контекст, объясняют название и вдохновение, подготавливают клиента ко встрече с продуктом;
- каждое украшение теперь сопровождается описанием — не формальный набор технических характеристик, а эмоции и истории, которые близки потребителю.

Также продумали работу с отзывами. Недостаточно просто ссылок — мы добавили реальные фото и подписи от покупателей, которые соответствуют духу бренда. Для активного вовлечения аудитории разработали механика конкурсов и розыгрышей, где лучшие пользовательские фото попадают в лукбуки и соцсети. Таким образом создается ощущение сообщества и живого диалога у покупателей.
Мы также прописали стратегию рассылок — это больше не беспорядочные уведомления. Каждое письмо — это повод для контакта: новые коллекции, акции, праздничные напоминания или личное сообщение от автора. Редкие, но всегда актуальные, рассылки создают доверие, стимулируют повторные покупки и поддерживают эмоциональную связь с брендом.

В результате контент создает целостный опыт: клиент видит бренд как живого, эмоционального партнера, а не просто интернет-магазин. Lefirel перестает быть одним из многих, кто продает украшения — он становится способом сохранить память о счастливых моментах.
Визуальное оформление
Фирменный стиль — это не просто логотип или цветовая палитра. Это язык, на котором бренд разговаривает с человеком. Мы сформировали этот язык так, чтобы он сразу транслировал позиционирование Lefirel: сказочность, мечтательность, ощущение тонкой, почти невесомой красоты.

Но ключевым инструментом стал лукбук — не просто подборка фотографий, а портфолио, которое рассказывает истории. В нем нет необходимости ограничиваться товарными фото. Мы включили туда образы с фотосессий, кадры из коллекций, коллажи, картины, вдохновляющие фотографии. Всё это работает на одну задачу: погружать клиента в атмосферу бренда и помогать ему видеть себя в этой истории.
Важно, что мы сделали акцент на многофункциональности визуала. Один и тот же материал — это база для постов в соцсетях, рассылок, презентаций и рекламных кампаний. Мы заложили стратегию, где каждая фотосессия становится инвестициями в контент, который работает месяцами.
При этом визуал — не самоцель, а инструмент выстраивания эмоциональной связи. Мы заложили в стратегию прием, который используют сильнейшие мировые бренды: отражение клиента в продукте. Украшения показываются не сами по себе, а как часть образа, как ответ на внутренний запрос: «я хочу чувствовать себя такой». Это превращает картинку в эмоцию, а эмоцию — в продажу.

Digital-воронка
Мы выстроили систему, где каждый шаг клиента предсказуем и осмыслен: от первого касания до покупки — никакой случайности.
Основу заложили в архитектуре сайта. Это не лендинг на пару экранов, а полноценный каталог, разветвленный и логичный: категории, подкатегории, фильтры, ключевые слова — всё это превращает сайт в магнит для поисковых запросов. Чем точнее структура, тем выше органический трафик. И чем больше ассортимент, тем больше точек входа.
Дальше — работа с поведением аудитории. Мы встроили сценарии переходов: из социальных сетей клиент может попасть на главную страницу при распродаже, в раздел коллекции — при ее запуске, или на карточку товара — если речь идет о конкретном украшении. Это кажется очевидным, но именно здесь бренды теряют большую часть аудитории: неправильный маршрут обрывает интерес — мы этот риск исключили.
На главную страницу сайта добавили точку контакта — поп-ап с предложением оставить email. В обмен клиент получает ценность: скидку, участие в акции, доступ к закрытой информации, полезные статьи по подбору украшений и уходу за изделиями. Так бренд не просто получает контакты потенциальных покупателей, а создает инструмент для удержания. По статистике, рассылка возвращает до 20–25% покупателей, которые иначе бы ушли навсегда.
Мы предусмотрели и систему лояльности, которая работает на долгую дистанцию. Украшения — это про настроение. Клиенты часто делают покупки импульсивно, но небольшими суммами. Мы сделали так, чтобы каждое возвращение было выгодным и радостным: накопительная скидка, бонусы, специальные предложения для постоянных покупателей — это формирует не только оборот, но и привычку, и постоянный спрос.
Мы также описали офлайн-звено воронки. Начать можно с мультибрендовых точек и партнерских продаж, где клиенты могут впервые увидеть украшения вживую. Потом — собственный шоурум. И, конечно, выставки: даже участие в одной ярмарке может дать эффект, сопоставимый с месячной рекламной кампанией, ведь здесь бренд выходит к людям, которые не искали его специально, но готовы влюбиться в продукт с первого взгляда.

Социальные сети
Мы полностью пересобрали стратегию работы с социальными сетями. До этого аккаунты существовали сами по себе — без связи с позиционированием, без стиля, без живой коммуникации. Теперь всё иначе: каждая публикация, каждая реакция и даже описание в профиле работают на единый образ бренда.
Первое, что мы сделали, — задали основу. Даже мельчайшие элементы визуала теперь подчинены общей концепции. Но красивой картинки мало. Поэтому мы переписали Tone of Voice: мягкий, внимательный, человечный. В нем нет ни грамма формальности — это тот самый язык, при котором хочется не просто покупать, а дружить.
Дальше мы внедрили принцип зеркальности: всё, что создается для сайта, дублируется в социальные сети, но с акцентом на формат. Где‑то это визуальная подборка, где‑то история от лица автора, где‑то серия сторис с вопросами к аудитории. Даже простая публикация товара теперь сопровождается контекстом — зачем, для кого, что стоит за этим украшением.
Мы продумали контент-план: личный дневник автора бренда, истории клиентов, символика камней и цветов, украшения в истории и кино — это смысловые линии, которые делают бренд живым и многослойным. Такой подход работает — по данным отраслевых исследований, вовлеченность у брендов с персонализированным контентом выше на 30–40%, чем у тех, кто публикует только продукт. При этом заложили оптимальную частоту публикаций, чтобы у аудитории сохранялся интерес, но не появлялось раздражение.

Аудит рекламных кабинетов
Мы детально разобрали, как работает реклама у заказчика сейчас, и сразу увидели: даже при минимальных вложениях бренд уже показывает впечатляющий результат (средний чек с рекламы 6 200 ₽). Товарные кампании приносят стабильные заказы, а коэффициент возврата инвестиций в рекламу держится на уровне, о котором многие компании могут только мечтать (доля рекламных расходов 10%. Это хороший старт, но далеко не предел.
Главная проблема заключалась в том, что рекламные кампании шли «в полсилы». Цены за конверсию были занижены, а значит — система ограничивала охват. Мы пересчитали показатели и прописали новые ориентиры: при среднем чеке такого уровня можно смело ставить ставку выше и при этом оставаться в зоне высокой рентабельности.
Дальше мы изучили эффективность разных форматов. Смарт-баннеры дали вдвое лучшую конверсию, чем стандартные кампании (1,1 к 0,6%) — значит, именно через них мы усиливаем присутствие.
Но просто «залить бюджет» в работающий инструмент мало: мы провели сегментацию объявлений по платежеспособности и аудитории — мужчины и женщины отдельно, премиальные интересы отдельно, аудитория по ключам — отдельно. Такой подход позволяет точнее управлять трафиком и отсеивать «холодные» показы.
Особое внимание уделили ретаргетингу. До начала сотрудничества с нами такой формат не использовался, а зря: клиенты в сегменте украшений редко покупают с первого касания. Поэтому мы построили стратегию повторных контактов: от общих кампаний «для всех» до точечных — по категориям товаров. Внедрили механику с промокодами и акциями, чтобы подтолкнуть к повторной покупке. Такой инструмент в среднем снижает стоимость привлечения клиента и увеличивает чек.

Важное открытие: значительная часть заказов шла по брендовым запросам. То есть люди уже искали Lefirel, но реклама не до конца отрабатывала этот интерес. Мы изменили подход: бренд теперь встроен в заголовки и тексты объявлений, чтобы не терять готовый спрос и одновременно укреплять узнаваемость.
В итоге мы получили рабочие действий: укрепили товарные кампании, развили смарт-баннеры, протестировали мастер-кампании по узким ключам, подключили ретаргетинг с промоакциями, чтобы постепенно готовить почву для расширения. Поиск мы отложили — на данном этапе куда эффективнее показывать продукт в медийных форматах, чем бороться за внимание в перегретой поисковой выдаче.
PR и медийная реклама
Также мы отвели особое место PR, но не просто в формате «разместить пресс-релиз и ждать» — мы заложили своеобразную «жизнь» в медиапространстве: чтобы о бренде говорили, спорили, вдохновлялись и чтобы имя Lefirel звучало не только в контексте покупки украшений, но и в разговорах о стиле, культуре и мечтах.
Мы заложили основу для работы с лидерами мнений — от нишевых fashion-блогеров до крупных lifestyle-инфлюенсеров. Важно не просто покупать интеграции, потому что куда ценнее — создавать совместные истории: капсульные коллекции, фотосессии, серию постов, где блогер становится частью визуального кода бренда. Такая модель давно доказала эффективность: в среднем контент, созданный вместе с инфлюенсером, получает на 30–40% больше вовлечения, чем классическая реклама.
Мы предусмотрели разные форматы: бартерные коллаборации, съемки, отзывы, совместный контент для соцсетей. Важно одно — каждое сотрудничество должно быть не разовой акцией, а элементом долгосрочного позиционирования. Поэтому мы прописали, как максимально широко освещать такие проекты: от баннеров на сайте до коротких видео в Reels.
Перспективные направления
Так как заказчик планировал выход на международную арену, даже несмотря на сложности, которые с этим связаны, мы определили, с чего начинать и что даст результат в среднесрочной перспективе.
Главное — узнаваемость. Клиент за рубежом должен точно понимать: где искать и куда идти, чтобы решить свой запрос — без этого никакая реклама не сработает. Поэтому мы прописали комплексный подход, в который входит ведение соцсетей на английском языке с адаптируемостью контента под иностранную аудиторию и ставкой на визуальные истории и небольшие персональные тексты. Оплаченная реклама даст возможность быстро проверить гипотезы и понять, какие сообщения работают лучше.
Сайт переводим на английский. Это не просто текстовый дубляж — мы оптимизируем структуру под запросы международной аудитории, добавляем ключевые слова, которые реально ищут люди, а не выдуманные формулировки. Закупка ссылок с англоязычных ресурсов — дополнительный инструмент повышения видимости, но важно было понимать: это работает только вместе с правильно настроенным контентом и стратегией.
Выводы
Кейс Lefirel показал, как системный подход к маркетинговой стратегии и ее последовательная реализация в сопровождении дают измеримые результаты, ведь мы не просто прописали стратегию — наши эксперты внедрили каждую рекомендацию, отработали контент, визуал, рекламные кампании и работу с клиентской базой.
Финансовые показатели наглядно подтверждают эффективность. Уже в первый месяц сопровождения стоимость сделки составила 1 908 рублей, полностью укладываясь в целевые показатели стратегии. Стоимость заказа — 954 рубля — оказалась на 47% ниже целевого лида, который мы закладывали изначально, и это не случайность, а результат точной настройки рекламных кампаний и ретаргетинга.
Конверсия из посетителя сайта в добавление товара в корзину составляет 5%. Это хороший старт, который можно усилить до оптимальных показателей с доработкой посадочных страниц и снижением процента отказов. Конверсия из корзины в заказ — 20%, из заказа в оплату — 50%. Такие цифры демонстрируют, что цепочка воронки выстроена логично и работает, а клиенты получают удобный путь к покупке.
Выручка и продажи — еще одно подтверждение успешной реализации стратегии. В первый год мы получили 1 645 продаж при среднем чеке 7 000 рублей, выручка составила 11 515 000 рублей. Во второй год продажи выросли до 3 818, средний чек увеличился до 7 800 рублей, а выручка достигла почти 30 млн. Это рост более чем в два раза по количеству продаж и почти трехкратное увеличение дохода.
Кроме финансовых результатов, кейс дал системное понимание того, как Lefirel строит коммуникацию с аудиторией, создает визуальные истории, персонализирует бренд и превращает каждый контакт с клиентом в опыт, который хочется повторить. Мы выстроили прочную основу для дальнейшего масштабирования, в том числе выхода на международный рынок.

Благодаря слаженной команде наших аналитиков и исполнителей бренд стал не только узнаваемым и востребованным, но и финансово успешным, а все рекомендации нашли отражение в реальной работе компании.
Результаты
- Снизили стоимость целевого лида на 47%. За счет точной настройки рекламных кампаний, разделения аудитории и оптимизации ретаргетинга.
- Повысили конверсию из корзины в заказ до 20%. После проработки посадочных страниц и внедрения рекомендаций по описаниям товаров и контенту.
- Увеличили средний чек с рекламы до 6 200 рублей. Благодаря корректировке товарных кампаний и оптимизации ключевых слов.
- Рост выручки почти в 3 раза за второй год. После внедрения комплексной маркетинговой стратегии и сопровождения, включая соцсети, email-рассылки, визуал и digital-воронку.
- Конверсия из посетителя сайта в добавление товара в корзину достигла 5%. За счет персонализированного контента, лукбуков и историй коллекций.
- Увеличили количество продаж с 1 645 до 3 818. Благодаря комплексной работе с рекламными кабинетами, соцсетями и стратегией продвижения бренда.
- Внедрили регулярные email-рассылки и активную работу с соцсетями. Это позволило повысить повторные покупки и вернуть клиентов, инвестирующих в свои эмоции.
- Запустили систему ретаргетинга с промокодами и сегментацией по категориям товаров. Благодаря этому средний чек и эффективность рекламного бюджета выросли.

